VidiEditor Projects [ENT 21.3 ARC]
The VidiEditor project structure aligns as closely as possible with the structure of project and project version collections as used for EditMate Projects [ENT 21.3 ARC]. This does not make EditMate and VidiEditor projects interchangeable, but simplifies the process of converting them into each other.
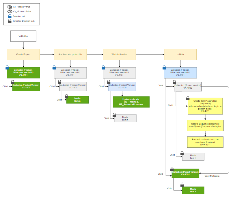
This diagram shows the structure of a VidiEditor projects and how it evolves during the editing and publishing process.

